
{ Tentang Kami }
menyelenggarakan perumusan dan pelaksanaan kebijakan di bidang peningkatan kompetensi dan daya saing tenaga kerja serta produktivitas
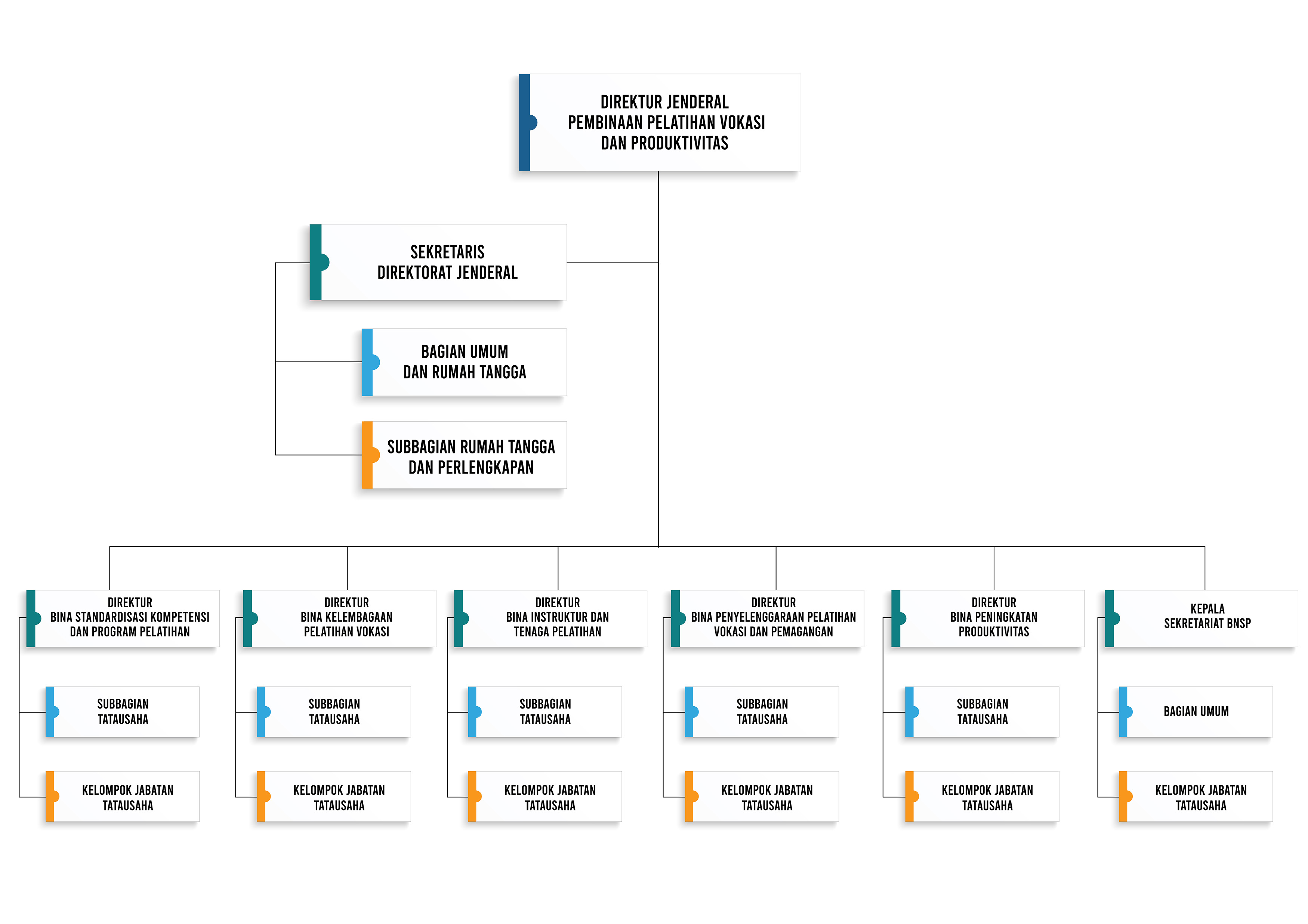
{ Struktur Organisasi }
Kegiatan - Kegiatan Kami ada Di Social Media, jangan lupa di follow Guys.